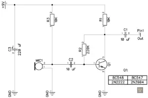
Simple implementation of a microphone preamplifier for an electret microphone.
Please cite this article as:Westerhold, S. (2024), "microphone_preamp_schematic". Baltic Lab High Frequency Projects Blog. ISSN (Online): 2751-8140., https://baltic-lab.com/2024/12/simple-microphone-preamplifier/microphone_preamp_schematic/, (accessed: January 24, 2026).
Latest posts by Sebastian Westerhold (see all)
- Conducted Emissions on the Bench: Implementing the CISPR 25 Voltage Method - December 15, 2025
- WebP-Images without Plugin - January 14, 2025
- Firewall Rules with (dynamic) DNS Hostname - January 14, 2025
